参加資格審査の受付結果について(令和4年4月15日)
令和4年1月18日付けで公告した、荒尾市ウェルネス拠点施設(仮称)整備・運営事業に係るPFI事業者公募については、令和4年4月8日(金)をもって参加資格申請の受付を締め切りましたが、参加表明の提出がなかったため、事業者選定を中止いたします。
今後のスケジュールについては、決定次第、本ページにてお知らせしてまいります。

| みんなが集う「道の駅あらお(仮称)」を創る市民の会にようこそ 道の駅あらおに関する情報をお知らせしています。令和4年3月1日HP開設 令和6年8月改訂 |
| 令和6年8月6日 弊会のウエルネス拠点施設の提言に対して、産業振興課長からの回答書が来ました。 内容は、市が要求仕様書に基づき発注したものであるから、市民の意見は全く関係無いとしています。 また、当会の提言書は、市の円滑な業務を阻害するものとして、市は法的措置をとるとことがあると警告する文書となっています。 無意味な高さ12mとした急傾斜大屋根の問題点や、保福子施設の省エネ設計(ZEB)の実施、視認性の高いトイレの配置等は考えない等、当会の多岐にわたる提言は無視、抹殺のようです。 当会は基本設計から、実施設計に当たって当会の提言を取り入れた場合は盗用として再度抗議することを考えています。市民皆さんのご意見をお願いします。 尚、提言書の詳細は、令和6年6月15日付の、当会提言書をご覧ください。 |
| |
| 令和6年6月26日の荒尾市議会での北園議員の発言のうち道の駅に関する部分の動画をUPしました |
| 令和6年6月24日 荒尾市地域振興部産業振興課課長に提言書を提出しました(7月18日一部訂正あり) |
![]() |
![]() |
![]() |
![]() |
![]() |
![]() |
![]() |
| 令和5年11月8日 荒尾市産業振興課長からの回答書に対しての抗議文の提出(荒尾市産業振興課へ) |
![]() |
![]() |
| 令和5年10月13日 荒尾市産業振興課長より回答書を受け取る |
![]() |
| 令和5年9月5日 荒尾市産業建設部に回答依頼書を提出 |
![]() |
| 令和5年8月23日 荒尾市議会に請願書を提出 |
![]() |
![]() |
![]() |
![]() |
| 令和5年8月4日 荒尾市ウエルネス拠点施設(仮称)整備・運営に関する公募にかかる関係各社等に 下記の公開質問状を送付致しました |
![]() |
![]() |
![]() |
![]() |
| 令和5年7月26日付けにて株式会社 第一ビルサービス様より回答書が送付されました |
| |
| |
| |
| |
![]() |
| 令和5年7月5日 荒尾市より請願の不採択の通知が来ました |
![]() |
| 令和5年6月5日の有明新報社の記事を掲載しております。 |
![]() |
| 令和5年5月31日 荒尾市議会に請願書を提出しました 6月議会に議案として出されます |
![]() |
![]() |
![]() |
| 令和5年5月23日 会の名称「道の駅あらお」を中核とするウエルネス構想を考える市民の会から ”みんなが集う「道の駅あらお(仮称)」を創る市民の会”に変更しました |
| 令和4年10月31日 有明新報社の記事を掲載しております。 |
![]() |
| 令和4年10月25日熊本日日新聞の記事を掲載しております。市の見通しは楽観的過ぎるでしょう!! |
![]() |
| 令和4年9月17日の有明新報の記事を掲載しております。荒尾市が想定した来場者、売り上げはちょっと 疑問符がつきませんか? |
![]() |
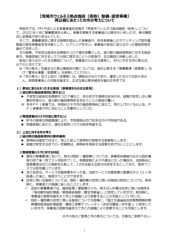
| 令和4年6月荒尾市ホームページにおいて道の駅関連の再公募にあたっての市の考えについてがUPされました 直接荒尾市のHPをご覧になりたいかたは https://www.city.arao.lg.jp/shisei/shisaku/wellness/pfi/4667.html です。ものすごい!!問題点あります。 |
![]() |
![]() |
![]() |
| 令和4年6月荒尾市担当課よりの回答書 |
![]() |
![]() |
![]() |
| 有明新報社2022年4月16日掲載記事 |
![]() |
![]() |
荒尾市のHPの掲載記事をコピーしました荒尾市ウェルネス拠点施設(仮称)整備・運営事業に係る事業者選定の中止について(4月15日更新)公開日:2022年4月15日 参加資格審査の受付結果について(令和4年4月15日)令和4年1月18日付けで公告した、荒尾市ウェルネス拠点施設(仮称)整備・運営事業に係るPFI事業者公募については、令和4年4月8日(金)をもって参加資格申請の受付を締め切りましたが、参加表明の提出がなかったため、事業者選定を中止いたします。 今後のスケジュールについては、決定次第、本ページにてお知らせしてまいります。 |
| 令和4年3月17日 荒尾市産業建設部産業振興課からの回答書 |
| |
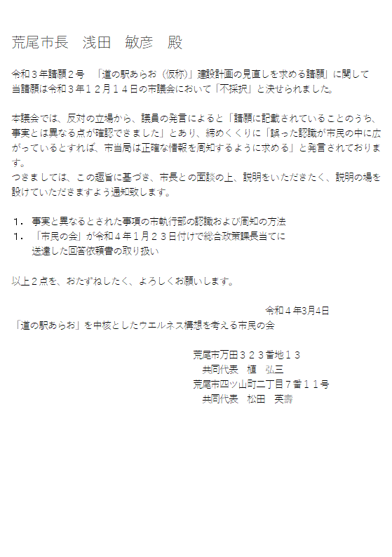
| 令和4年3月4日 荒尾市総務課訪問 代表者2名 荒尾市長へ市議会での発言の対応を求める通知書を総務部に提出 総務課より産業振興課で取り扱うとの通知あり |
![]() |
| 令和3年12月14日 議会最終日 請願書議案に反対する古城議員発言 |
| |
| |
| 令和3年11月 荒尾市秘書課訪問 |
![]() |